尊龙凯时人生就是搏
联系电话

微信同号

尊龙凯时人生就是搏 > 高升专 > 专升本 > 高起本 >

云南省历年成考录取分数线-尊龙凯时人生就是搏

点击量: 1603 发布时间: 2020-11-24 10:01 微信号:18064481435



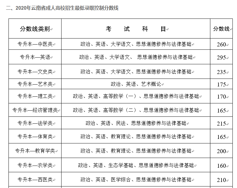
专升本


高起本


高起专



  其他省份的成考生想要历年分数线对比可以关注小聚后续动态哦~


       随着踏入社会,很多人都无缘全日制学历的提升自己,那么只能退而求其次的通过成人高等教育的方式来提升自己:


       初中、中专、高中学历想要拿全日制大专学历的,可以考虑福建省的二元制全日制大专政策等;

       初中、中专、高中、大专学历想要拿大专、本科学历的,可以考虑成人高等教育的方式:自学考试成人高考网络教育、国家开放大学(电大)等学历提升形式获取;

       想要学历提升?不知道怎么选择?咨询在线老师或快速添加老师微信:171 0118 0054 (手机微信同号)免费咨询。



关注尊龙凯时人生就是搏

微信搜索关注「中创学历提升培训中心」公众号

资讯、规划、真题、资料等你来领

联系尊龙凯时人生就是搏

电话:厦门市集美区珩山街993号

电话:18064481435(微信同号)

网站地图